金榜书城
公司网站
学问百事通
用户名:
密码:
注册
忘记密码
账号激活
欢迎你,
IP:10.9.218.158
上传资源
会员中心
退出登录
设为首页
加入收藏
世纪金榜
学科
语文
数学
英语
物理
化学
生物
政治
历史
地理
综合
资源
试卷
课件
教案
学案
试题
素材
竞赛
套卷
专栏
名师博客
文章中心
一轮复习
高考在线
网站公告
金榜特供
备课中心
二轮复习
美文欣赏
免费试卷
返回首页
高考资讯
备考技巧
学科辅导
经验交流
状元故事
心理调节
营养保健
家长必读
院校纵览
报考指南
专业介绍
综合信息
高级搜索
您的位置:
教学资源网
>
高考在线
>
高考在线
> 阅读文章
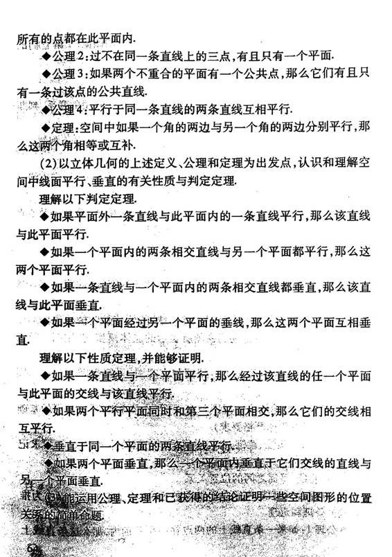
2011年江西省高考考试说明(数学文)
阅读:
8328
次
我要评论(
0
)
收藏
2011/3/10 16:17:22
分享到:
1
2
3
4
5
6
7
8
9
10
11
12
13
14
15
来源:
网络
编辑:
Stephen
返回顶部
关闭页面
相关文章
高级搜索
·
高考招生有哪些投档录取模式
2025/5/20 10:38:54
·
填报志愿时的总体思路是什么
2025/5/20 10:34:13
·
填报志愿时有哪些注意事项
2025/5/20 10:31:21
·
填报志愿前要做哪些准备工作
2025/5/20 10:29:25
·
在哪里可以了解志愿填报权威信息
2025/5/20 10:27:19
用户评论
查看该文章所有评论
暂时没有相关评论
最新文章
·
高考招生有哪些投档录取模式
·
填报志愿时的总体思路是什么
·
填报志愿时有哪些注意事项
·
填报志愿前要做哪些准备工作
·
在哪里可以了解志愿填报权威信息
·
高二数学第一轮复习应该怎么学,才能提分逆袭
各地高考信息
北京
天津
河北
山西
辽宁
吉林
上海
江苏
浙江
安徽
福建
江西
山东
河南
内蒙古
湖北
湖南
广东
广西
海南
四川
重庆
贵州
云南
陕西
甘肃
黑龙江
青海
宁夏
新疆
港澳台
西藏
全国
推荐阅读
·
世纪金榜高考终极猜押!不负期待,如期而至!
·
2018年全国各地高考作文题目汇总
·
2018年全国高考作文汇总
·
2017年全国各省市高考作文汇总
·
2017年养老金继续适度提高 企业增幅或将
·
媒体:“取消霾预报”真的是自欺欺人吗
·
提升英语水平的5大建议
·
海外旅游必备的用餐口语
文章排行
·
2014新课标高考大纲物理
·
2014新课标高考大纲生物
·
2014年高考山东卷考试说明名师解读
·
如何理解“十月革命一声炮响,给中国送来了马
·
北京市2011年高考《考试说明》:文科综合
·
2011年普通高等学校招生全国统一考试山东